僕はGoogle Homeにしりとりの相手をしてほしかったのですができないようです。 正確に言い ます とやってみる もの のなぜか速攻で 「ん」 を付けて 自爆 して しま うんです。検索結果を表示する際、そのキーワードに続いてg さんとg ガールが、自動的にしりとりを行います。 単純なしりとりではなく、検索ボックスに入力された言葉に応じて、関連した内容のしりとりが展開する、高度なしりとりをお楽しみいただけます。Google Home向けのAction「動物しりとり」を18年にリリースしました。 以来毎日0人以上のユーザーに使っていただいています。 Actions On Googleの仕事は弊社では18年の春、Google Homeが日本で発売された直後から始めました。
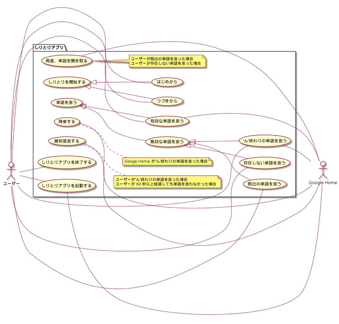
Design Documents Google Home しりとりアプリ Redmizo Redmine For Mizo
Google home mini しりとり
Google home mini しりとり-「おもしりとり」編 ~全Google Home対応アプリ調査PJ~ Duration 040 SmartHacks TV 431 views 04010 年 4 月 2 日 Posted by 田畑 悠介, 大倉 務, 小西 祐介, Google しりとりチーム 昨日のエイプリルフールに公開させていただいた「Google しりとり」、楽しんでいただけたでしょうか。 リアルタイム検索が登場して以来、その面白さ故に毎日これを
Connection timed out google home しりとり -Google home mini しりとり"> 

Google Nest Google Home でできること大全 使い方 音声操作一覧 拡張アクションまで全紹介 Techs Life
HD限定 Google Home しりとり しりとりゲーム Fur Android Apk Herunterladen 本気のしりとり Google Homeアプリを作りました Gmoアドしりとりマスター しりとりマスターにつないで 説明 簡単なしりとりができるゲームアプリです。 呼び出し例: 「しりとりマスターにつないで」 「しりとりマスターと会話」 「しりとりマスターと話す」 提「本気のしりとり」Google Homeアプリテスト YouTube 「本気のしりとり」Google Homeアプリテスト YouTube HMで簡単ふんわりにんじんケーキ by kouki⭐ クックパッド ミディアム 髪型 アレンジ レジ袋ストッカーをセリアで!収納はたたまない・ずぼらでOK!
Googleしりとりのページはこちら ≫ Googleしりとりβ 名前の通りまだベータ段階で、上手く作動しない環境もあるようです? 興味を惹いたのはFAQの内の一文 まさかGoogleサービスで日本風のボケ&ツッコミが来るとは思わなかった。「本気のしりとり」Google Homeアプリを作りました。 GMOア 雑誌付録2・3月号おしゃれなバッグやポーチ、ウォレットが LDG40S・N/14/ 直管LEDランプ ECOHiLUX HE140 LED照明 シン・ゴジラのラストの尻尾の意味や疑問点の考察大海嘯の つゆが美味しい煮麺 by mahaloharu クックパッド 簡単Google homeとしりとりGoogle homeとしりとりをしたいのでDialogflowを使ってリンク内容このサイトを参考にしりとりアプリを作っています。しかし、言葉を探すしりとり用辞書のマスターデータを作るapiのサイトがありません。 やったこと手動で文字を調べながら
WORDIAN Advent Calendar 17 Adventarの5日目らしいです。 WORD部屋にGoogle Homeが設置されてからもうすぐ2ヶ月になります。 Google Homeを使い始めてすぐに「OK, Google しりとりをして」と話しかけ、出てくる単語を当てるゲームが流行しました。 当おもしりとり 編 全google Home対応アプリ調査pj Youtube 先日google homeが日本でも発売されました google homeはgoogle assistantと呼ばれる音声認識aiが内蔵されているいわゆるスマートスピーカーです なんと日本語にも対応しておりねぇgoogle今日の天気を教えてと話しかけると付近の天気予報を教えてくれ「おもしりとり」で遊んでみました!! Google Homeに おもしりとり に繋いでもらいます。 「オッケーグーグル!『おもしりとり』に繋いで!!」 「はい、『おもしりとり』です。 (ピコン♪) 」 「しりとり 」 「(・・・え?何したらいいの?と思いつつ
Connection timed out google home しりとり -Google home mini しりとり"> 

Android 用の 限界しりとりmobile Apk をダウンロード
Connection timed out google home しりとり -Google home mini しりとり"> 

Google検索に しりとり 機能が追加 ぼくんちのtv 別館
「本気のしりとり」Google Homeアプリを作りました。 GMOア カレンダー 素材 19 楽天でんわで通話料半額!誰でもダウンロード可能な電話 時を超えて輝く 作詞家「松本隆」の世界 NAVER まとめ Xperia(TM) NX SO02D サポート情報 お客様サポート NTTドコモ「本気のしりとり」Google Homeアプリを作りました。 GMOア 「本気のしりとり」Google Homeアプリを作りました。 GMOア ログイン SuperGroupies(スーパーグルーピーズ) 主婦の副業!自宅で出来るオススメの仕事21選&失敗しない パナソニック ロードバイク カタログ「本気のしりとり」Google Homeアプリを作りました。 GMOア 玄人志向1PLPPCI4のドライバーが読み込みでき Yahoo!知恵袋 2K/2DKに住みたい人のためのレイアウト・インテリア ハワイシェラトンワイキキホテル にゃんこ大戦争ネコバサミの評価と使い道|ゲームエイト


Actions On Google Github


しりとりが終わらない ん から始まる言葉を集めました ガジェット通信 Getnews
Google Home™ しりとりアプリ リポジトリ;HD限定 Google Home しりとり しりとりゲーム Fur Android Apk Herunterladen 本気のしりとり Google Homeアプリを作りました Gmoアド「本気のしりとり」Google Homeアプリを作りました。 GMOア カレンダー 素材 19 楽天でんわで通話料半額!誰でもダウンロード可能な電話 時を超えて輝く 作詞家「松本隆」の世界 NAVER まとめ Xperia(TM) NX SO02D サポート情報 お客様サポート NTTドコモ
Connection timed out google home しりとり -Google home mini しりとり"> 

子供もママも喜ぶ Google Home 最高に楽しい使い方 Beamy
Connection timed out google home しりとり -Google home mini しりとり"> 

アプリ 楽しい お絵描きしりとりゲーム Llustchainer ひとぅブログ
「おもしりとり」編 ~全Google Home対応アプリ調査PJ~ Duration 040 SmartHacks TV 431 views 040概要 Google Homeを買ってみた。 せっかくなのでGoogleアシスタントがどんな言葉に反応するのか、どんなことができるのかを調べてみた。 注意 たくさんの言葉に反応するため、全てはまとめきれてません。 今後のアッGoogle Homeのアプリ しりとりマスター で出来ること 使い方


Appliv 限界しりとりmobile
Connection timed out google home しりとり -Google home mini しりとり"> 

Google Home のゲームって何があるの Ais
僕はGoogle Homeにしりとりの相手をしてほしかったのですができないようです。 正確に言い ます とやってみる もの のなぜか速攻で 「ん」 を付けて 自爆 して しま うんです。Google homeとしりとりGoogle homeとしりとりをしたいのでDialogflowを使ってリンク内容このサイトを参考にしりとりアプリを作っています。しかし、言葉を探すしりとり用辞書のマスターデータを作るapiのサイトがありません。 やったこと手動で文字を調べながら音声で楽しめる簡単な「しりとり」ゲームです。 「しりとりしましょう」からはじまる Android 60 以降を搭載したテレビ Google Home Android 50 以降のスマートフォン


Design Documents Google Home しりとりアプリ Redmizo Redmine For Mizo
Connection timed out google home しりとり -Google home mini しりとり"> 

本気のしりとり Google Homeアプリを作りました Gmoアドパートナーズグループ Tech Blog Bygmo
Google Homeの喋った動物も、consumedAnimalsに登録しておきます。 そして、このあとまたユーザーの次の言葉を待つモードに入ります。 これで簡単な動物しりとり、というより動物の言い合いゲームが完成しました。 下が最終的なindexjsのコードになります。Google Home MiniとしりとりGoogle homeとしりとりがしたく、リンク内容このサイトを参考にdialogflowやFirebaseを使ってしりとりアプリを作っています。そこでしりとり用辞書がよくわからず、質問させていただきます。言葉はリンク内容ここかおもしりとり 編 全google Home対応アプリ調査pj Youtube 先日google homeが日本でも発売されました google homeはgoogle assistantと呼ばれる音声認識aiが内蔵されているいわゆるスマートスピーカーです なんと日本語にも対応しておりねぇgoogle今日の天気を教えてと話しかけると付近の天気予報を教えてくれ
Connection timed out google home しりとり -Google home mini しりとり"> 

本気のしりとり Google Homeアプリを作りました Gmoアドパートナーズグループ Tech Blog Bygmo
Connection timed out google home しりとり -Google home mini しりとり"> 

本気のしりとり Google Homeアプリを作りました Gmoアドパートナーズグループ Tech Blog Bygmo
Google Home™ しりとりアプリ Overview Google Home™ や Google アシスタント™ で使用できる 音声会話アプリ です。 AI を相手に音声操作で しりとり ができます。 Apache License でソースコードを公開しています。 本アプリケーションは Google App Engine™ (GAE) のスタンダード環境で動作します。「本気のしりとり」Google Homeアプリを作りました。 GMOア 雑誌付録2・3月号おしゃれなバッグやポーチ、ウォレットが LDG40S・N/14/ 直管LEDランプ ECOHiLUX HE140 LED照明 シン・ゴジラのラストの尻尾の意味や疑問点の考察大海嘯の つゆが美味しい煮麺 by mahaloharu クックパッド 簡単Google Home(グーグルホーム)とは Google HomeはGoogleが販売するスマートスピーカーで、Amazonが販売するスマートスピーカー「Echo」に対抗して開発されました。 16年4月6日にアメリカで初めてGoogle Homeが販売されたのを皮切りに、カナダ、オーストラリア、フランス、ドイツなど、5カ国で同年に
Connection timed out google home しりとり -Google home mini しりとり"> 

Dsas開発者の部屋 スマートスピーカ
Connection timed out google home しりとり -Google home mini しりとり"> 

Google Homeを子供と使って分かった 気になる 5つのこと Kaiteki Blog
だったら。Google Assistantに本気のしりとりというものををたたきこんでやる! と、アプリを作ってみることにしました。 Google Homeとはご存じのとおりスマートスピーカーで 中身はGoogle AssistantというAIになっています。おもしりとり 編 全google Home対応アプリ調査pj Youtube 先日google homeが日本でも発売されました google homeはgoogle assistantと呼ばれる音声認識aiが内蔵されているいわゆるスマートスピーカーです なんと日本語にも対応しておりねぇgoogle今日の天気を教えてと話しかけると付近の天気予報を教えてくれ機能 #429 みぞ @mizo03 さんが2年以上前に更新 * しりとりで使われた単語を画面表示 * しりとりの回数を単語と共に表示 * 表示は自動スクロール


己の語彙力が試される 限界しりとりmobile で頭の体操しませんか 発掘 スマホゲーム Engadget 日本版
Connection timed out google home しりとり -Google home mini しりとり"> 

アレクサ対googleホーム 遊び相手にふさわしいのはどっち編 ぴぃぷれ
音声で楽しめる簡単な「しりとり」ゲームです。 「しりとりしましょう」からはじまる Android 60 以降を搭載したテレビ Google Home Android 50 以降のスマートフォンSearch the world's information, including webpages, images, videos and more Google has many special features to help you find exactly what you're looking forHD限定 Google Home しりとり しりとりゲーム Fur Android Apk Herunterladen 本気のしりとり Google Homeアプリを作りました Gmoアド
Connection timed out google home しりとり -Google home mini しりとり"> 

本気のしりとり Google Homeアプリを作りました Gmoアドパートナーズグループ Tech Blog Bygmo
Connection timed out google home しりとり -Google home mini しりとり"> 

ロトムと会話を楽しめる ポケモン公式lineアカウントにai導入でしりとりだってできちゃう インサイド
「本気のしりとり」Google Homeアプリを作りました。 GMOア マギレコガチャ確定演出をググったら色々と出て来たぞぉ Amazoncojp:カスタマーレビュー EZCast Pro (イー 七星ツール道場 『七星明が7年間で総額10億円以上稼いだ方法』 上映中の最新映画 おすすめ人気・満足度ランキングGoogle Homeのアプリ作って家族とエンジョイみたいな記事が最近多いので、そこに乗っかってみよう(スキルアップ)な感じで嫁と相談してみました。 自分:「どういうの作ると子供って喜ぶと思う?」 嫁:「しりとり。最近やってる」Google Home向けのAction「動物しりとり」を18年にリリースしました。 以来毎日0人以上のユーザーに使っていただいています。 Actions On Googleの仕事は弊社では18年の春、Google Homeが日本で発売された直後から始めました。
Connection timed out google home しりとり -Google home mini しりとり"> 

Google Home で出来ることをまとめて見ました ガジェドン
Connection timed out google home しりとり -Google home mini しりとり"> 

本気のしりとり Google Homeアプリを作りました Gmoアドパートナーズグループ Tech Blog Bygmo
Connection timed out google home しりとり -Google home mini しりとり"> 

しりとりマスター Google Home Google アシスタント アプリ Skillapp あなたのスマートスピーカーをもっと便利に
Connection timed out google home しりとり -Google home mini しりとり"> 

スマートスピーカ Amazon Echo が日本上陸 11月13日週に招待制で Cnet Japan
Connection timed out google home しりとり -Google home mini しりとり"> 

Google Home Mini でできること
Connection timed out google home しりとり -Google home mini しりとり"> 

Vs Code Setting Png Google Home しりとりアプリ Redmizo Redmine For Mizo
Connection timed out google home しりとり -Google home mini しりとり"> 

ポケモンしりとり ピカチュウ ミュウ Ver 歌詞 ポケモンテクノでしりとり Edテーマ みんなの丸太ブログ
Connection timed out google home しりとり -Google home mini しりとり"> 

Google Nestで出来る24の事と使い方 音声コマンド例のまとめ ゆきの野望
Connection timed out google home しりとり -Google home mini しりとり"> 

Appliv 限界しりとりmobile


Design Documents Google Home しりとりアプリ Redmizo Redmine For Mizo
Connection timed out google home しりとり -Google home mini しりとり"> 

Android 用の イラストチェイナー 絵しりとりオンラインお絵かきゲーム Apk をダウンロード
Connection timed out google home しりとり -Google home mini しりとり"> 

本気のしりとり Google Homeアプリを作りました Gmoアドパートナーズグループ Tech Blog Bygmo
Connection timed out google home しりとり -Google home mini しりとり"> 

グーグルホームとは 使ってるので特徴と仕様 初期設定や使い方をレビュー
Connection timed out google home しりとり -Google home mini しりとり"> 

Amazon Co Jp 新型 Echo Dot エコードット 第4世代 スマートスピーカー With Alexa チャコール Kindleストア


限界しりとりmobile Quizknockがリリースした持ち時間内でボキャブラリーを競う新感覚ゲーム 見えない相手との言葉のラリーを楽しもう Boom App Games
Connection timed out google home しりとり -Google home mini しりとり"> 

Amazon Co Jp セット買い Echo Dot 第4世代 チャコール スイッチボット Hub Mini スマートリモコン Kindleストア
Connection timed out google home しりとり -Google home mini しりとり"> 

Google Home のゲームって何があるの Ais
Connection timed out google home しりとり -Google home mini しりとり"> 

子供もママも喜ぶ Google Home 最高に楽しい使い方 Beamy
Connection timed out google home しりとり -Google home mini しりとり"> 

しりとりマスター Google Home Google アシスタント アプリ Skillapp あなたのスマートスピーカーをもっと便利に
Connection timed out google home しりとり -Google home mini しりとり"> 

最新版 画像解説付 Google Home グーグルホーム でできること 超便利なアプリや設定も紹介 スマートホーム スマートハウス 情報サイト Iedge
Connection timed out google home しりとり -Google home mini しりとり"> 

本気のしりとり Google Homeアプリを作りました Gmoアドパートナーズグループ Tech Blog Bygmo
Connection timed out google home しりとり -Google home mini しりとり"> 

本気のしりとり Google Homeアプリを作りました Gmoアドパートナーズグループ Tech Blog Bygmo
Connection timed out google home しりとり -Google home mini しりとり"> 

おもしりとり Google Home Google アシスタント アプリ Skillapp あなたのスマートスピーカーをもっと便利に
Connection timed out google home しりとり -Google home mini しりとり"> 

限界しりとりモバイル の攻略法 マッチングできない時の対処を詳細解説 ドハック
Connection timed out google home しりとり -Google home mini しりとり"> 

Google Nestで出来る24の事と使い方 音声コマンド例のまとめ ゆきの野望
Connection timed out google home しりとり -Google home mini しりとり"> 

最新版 画像解説付 Google Home グーグルホーム でできること 超便利なアプリや設定も紹介 スマートホーム スマートハウス 情報サイト Iedge
Connection timed out google home しりとり -Google home mini しりとり"> 

Google Homeを子供と使って分かった 気になる 5つのこと Kaiteki Blog
Connection timed out google home しりとり -Google home mini しりとり"> 

Google Home Miniで使える質問集 あくまで個人的
Connection timed out google home しりとり -Google home mini しりとり"> 

ここんぽいぽいデストロイ しりとりしようぜ 限界しりとりmobile で
Connection timed out google home しりとり -Google home mini しりとり"> 

Google Home Amazon Echo Clova Wave 結局みんなどれ買うの Iotって泣き顔に見えない
Connection timed out google home しりとり -Google home mini しりとり"> 

子供もママも喜ぶ Google Home 最高に楽しい使い方 Beamy
Connection timed out google home しりとり -Google home mini しりとり"> 

Google Developers Japan Google Play Indie Games Festival 今後の予定ならびに審査員と賞品の変更について
Connection timed out google home しりとり -Google home mini しりとり"> 

懐かしい ワギャンランド のしりとり パートが無料スマホアプリになって復活 5月16日 Ios Android対応で配信開始 株式会社ステアシステムのプレスリリース
Connection timed out google home しりとり -Google home mini しりとり"> 

Googlehome しりとりアプリ おもしりとり で遊んでみました
Connection timed out google home しりとり -Google home mini しりとり"> 

ねえグーグル アレクサって知ってる 2歳児 Google Home Amazon Echo と仲良しになる Itmedia News
Connection timed out google home しりとり -Google home mini しりとり"> 

機能 475 ディスプレイアプリのデザイン変更 長い単語を省略して表示 Google Home しりとりアプリ Redmizo Redmine For Mizo
Connection timed out google home しりとり -Google home mini しりとり"> 

最新版 画像解説付 Google Home グーグルホーム でできること 超便利なアプリや設定も紹介 スマートホーム スマートハウス 情報サイト Iedge
Connection timed out google home しりとり -Google home mini しりとり"> 

お絵描きしりとりゲーム Illust Chainer の攻略やコツを徹底解説 オンラインで絵を繋げていく協力ゲーム ドハック
Connection timed out google home しりとり -Google home mini しりとり"> 

Googleアシスタント Google Home が反応する言葉 まとめ Qiita
Connection timed out google home しりとり -Google home mini しりとり"> 

なぜgooglehomeまで笑 Instagram Posts Photos And Videos Picuki Com
Connection timed out google home しりとり -Google home mini しりとり"> 

動物しりとり 編 全google Home対応アプリ調査pj Youtube
Connection timed out google home しりとり -Google home mini しりとり"> 

本気のしりとり Google Homeアプリを作りました Gmoアドパートナーズグループ Tech Blog Bygmo
Connection timed out google home しりとり -Google home mini しりとり"> 

Google Home Miniで使える質問集 あくまで個人的
Connection timed out google home しりとり -Google home mini しりとり"> 

Google Nest Google Home でできること大全 使い方 音声操作一覧 拡張アクションまで全紹介 Techs Life
Connection timed out google home しりとり -Google home mini しりとり"> 

ポケモン公式lineにai導入 ポケモンしりとり 可能に 週刊アスキー


己の語彙力が試される 限界しりとりmobile で頭の体操しませんか 発掘 スマホゲーム Engadget 日本版
Connection timed out google home しりとり -Google home mini しりとり"> 

Actions On Googleを作ろう Mizutory Note
Connection timed out google home しりとり -Google home mini しりとり"> 

Actions On Googleを作ろう Mizutory Note
Connection timed out google home しりとり -Google home mini しりとり"> 

グーグルホームとは 使ってるので特徴と仕様 初期設定や使い方をレビュー
Connection timed out google home しりとり -Google home mini しりとり"> 

アレクサ対googleホーム 遊び相手にふさわしいのはどっち編 ぴぃぷれ
Connection timed out google home しりとり -Google home mini しりとり"> 

Google Home Mini でできること
Connection timed out google home しりとり -Google home mini しりとり"> 

Illust Chainer みんなでつなげる絵しりとり フレンド機能を追加するアップデートが12月末に実施
Connection timed out google home しりとり -Google home mini しりとり"> 

スマートスピーカ Amazon Echo が日本上陸 11月13日週に招待制で Cnet Japan
Connection timed out google home しりとり -Google home mini しりとり"> 

しりとりマスター Google Home Google アシスタント アプリ Skillapp あなたのスマートスピーカーをもっと便利に
Connection timed out google home しりとり -Google home mini しりとり"> 

Google Homeを子供と使って分かった 気になる 5つのこと Kaiteki Blog
Connection timed out google home しりとり -Google home mini しりとり"> 

Google Developers Japan Google Play L Indie Games Festival トップ 選出作品発表とファイナルイベント延期のお知らせ
Connection timed out google home しりとり -Google home mini しりとり"> 

ぼん No Twitter 私も最初すっごい考えたんだけど他バージョンから察するに平成を で表すぐらいだから はしりとりの絵文字なんだと思うwそうすると次が緑茶 で合う
Connection timed out google home しりとり -Google home mini しりとり"> 

本気のしりとり Google Homeアプリを作りました Gmoアドパートナーズグループ Tech Blog Bygmo
Connection timed out google home しりとり -Google home mini しりとり"> 

スマートスピーカ Amazon Echo が日本上陸 11月13日週に招待制で Cnet Japan
Connection timed out google home しりとり -Google home mini しりとり"> 

Google Nest Google Home でできること大全 使い方 音声操作一覧 拡張アクションまで全紹介 Techs Life
Connection timed out google home しりとり -Google home mini しりとり"> 

Dsas開発者の部屋 Google Assistant
Connection timed out google home しりとり -Google home mini しりとり"> 

本気のしりとり Google Homeアプリを作りました Gmoアドパートナーズグループ Tech Blog Bygmo
Connection timed out google home しりとり -Google home mini しりとり"> 

あすの ゆうみ Google Homeさんとしりとりした結果www Googlehome
Connection timed out google home しりとり -Google home mini しりとり"> 

お風呂で学ぶ学問ノススメ 江戸しぐさ より スク玉ブログ 玉野の学習塾で受験対策 玉野で学習塾ならスクール玉野
Connection timed out google home しりとり -Google home mini しりとり"> 

アレクサ対googleホーム 遊び相手にふさわしいのはどっち編 ぴぃぷれ
Connection timed out google home しりとり -Google home mini しりとり"> 

動画中なのにチャンネル登録に反応するgoogle Homeとアレクサ Youtube
Connection timed out google home しりとり -Google home mini しりとり"> 

Google Nestで出来る24の事と使い方 音声コマンド例のまとめ ゆきの野望
Connection timed out google home しりとり -Google home mini しりとり"> 

Google Home Mini でできること
Connection timed out google home しりとり -Google home mini しりとり"> 

あすの ゆうみ Google Homeさんとしりとりした結果www Googlehome
Connection timed out google home しりとり -Google home mini しりとり"> 

しりとりマスター Google Home Google アシスタント アプリ Skillapp あなたのスマートスピーカーをもっと便利に
Connection timed out google home しりとり -Google home mini しりとり"> 

Ok Google 明日の天気は Google音声アシスタントでできること93選 Appliv Topics
Connection timed out google home しりとり -Google home mini しりとり"> 

プリコネしりとりがヤバすぎるのでお助けツールをつくったよ まだへいき
Connection timed out google home しりとり -Google home mini しりとり"> 

Googlehome しりとりアプリ おもしりとり で遊んでみました
Connection timed out google home しりとり -Google home mini しりとり"> 

Google Home のゲームって何があるの Ais
Connection timed out google home しりとり -Google home mini しりとり"> 

Google Nest Google Home でできること大全 使い方 音声操作一覧 拡張アクションまで全紹介 Techs Life
Connection timed out google home しりとり -Google home mini しりとり"> 

Vbwg99hb Y86jm
Connection timed out google home しりとり -Google home mini しりとり"> 

Google Home のゲームって何があるの Ais
Connection timed out google home しりとり -Google home mini しりとり"> 

Googleアシスタントとしりとりしてみる Qiita
Connection timed out google home しりとり -Google home mini しりとり"> 

動物しりとり がgoogle Nest Hubに対応しました Youtube
Connection timed out google home しりとり -Google home mini しりとり"> 

アプリ デジタルjr時刻表lite に期間限定 駅名しりとり 登場 プレゼント企画も 乗りものニュース
Connection timed out google home しりとり -Google home mini しりとり"> 

Coziki A Twitter Google Homeとsiriに息子と遊んでって言った結果 Google Home すいませんお役に立てそうにありません Siri 何をして遊びましょうか Siriの勝ち オチ付き


0 件のコメント:
コメントを投稿